支原体还没走 流感又来袭

时间:2023-12-14 浏览量:296 来源: 作者:王娟


 

 

近日,在汇东分院3楼儿科门诊,坐满了孩子和家长,各诊室门口都有排队的人,输液区也座无虚席,咳嗽声此起彼伏……这边门诊量激增,那边儿科病房“一床难求”。“医生,我家孩子又发烧了。”“医生,我们家孩子晚上咳嗽厉害。”“护士,请换下吊瓶。”“护士,请帮我们做一下雾化。”随着秋冬呼吸道感染性疾病高发季的到来,医院儿科门急诊量处于就诊高峰期,儿科医护人员忙到连轴转,全力收治患儿。对此,我院儿科主任周宏医生提醒,秋冬季警惕多种呼吸道病原混合感染,佩戴口罩、接种疫苗仍是预防良方。

 

 

“支原体感染还没结束,流感又进入高发期。近期感染的情况五花八门,简直是群魔乱舞,什么都有。与往年相比,今年前来就诊的儿童病因确实各不相同,种类繁多,不再是单一的病毒或细菌感染。”儿科副主任蔡春红说,在门诊每天也会遇见不少患儿确诊为甲流,若不加以救治,有的甚至会发展为重症肺炎,合并细菌感染,出现严重并发症,甚至死亡。

流感是什么?

流行性感冒,简称流感,是由流感病毒引起的急性呼吸道传染病,主要通过飞沫传播。它的特点是发病急、传播快、易引起流行。流感病毒分为甲型、乙型和丙型,其中甲型和乙型病毒对人类感染最为常见。

 

 

流感有哪些症状?

 

特征一:突发高热,恶寒证状明显。

甲流一般在发病 3~6 小时内会出现发热,并迅速出现高热发热, 常为甲流病人的首发症状。发热后病人会陆续出现感染的其他症状如咳嗽、咳痰。由于体温上升迅速,病人常感觉恶寒。高热一般会持续 3~5 天经过治疗后体温逐渐恢复正常。

 

特征二:严重头痛、全身酸痛。

80%以上的甲流病人在患病后出现全身酸痛,主要是全身性肌肉酸痛、关节疼痛。

 

特征三:持续地疲乏,虚弱感,全身乏力,四肢无力。

 

 

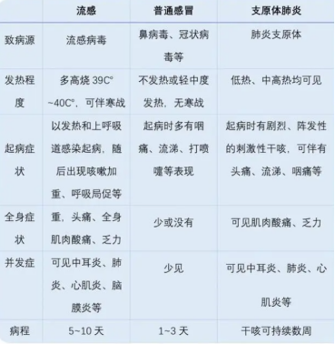
一起来看看怎么区分流感、感冒、支原体肺炎?


在面对各种细菌、病毒、支原体等的几重威胁时,大家应该怎么做呢?

做好防护措施:避免前往人群密集的场所,如公共浴室、游乐场等。尽量减少不必要的外出,降低感染风险,避免接触感染源。

注意个人卫生:勤洗手,尤其是在触摸公共物品后,以及在处理食物和上厕所后。保持个人卫生习惯,如打喷嚏或咳嗽时捂住口鼻,以防止病毒传播。

 

保持室内空气流通:经常开窗通风,保持室内空气流通,有助于减少病毒在空气中的传播。

接种疫苗:接种流感疫苗和肺炎疫苗,以增强身体对病原体的抵抗能力。

增强免疫力:保持健康的生活方式,如充足的睡眠、均衡的饮食、适量的运动和保持良好的心态,有助于增强身体免疫力。

 

及时就医

如果家中儿童有高热、咳嗽、腹泻等症状,家长不要贸然用药,而是要先去医院就诊,在医生建议和指导下进行治疗,以免延误孩子病情。

 

 

急救电话:0813-120  预约挂号电话:0813-2401126、0813-2401026 投诉电话:2300337 联系电话(传真):0813-2201981  电子邮箱:zg_120@126.com

檀木林院区:四川省自贡市自流井区檀木林街19号 汇东院区:四川省自贡市自流井区丹桂大街400号
办公时间:上午8:00-12:00,下午14:30-17:30(周一至周五,节假日除外)

蜀ICP备13006683号-1Copyright © 2002-2024 四川省自贡市第四人民医院 自贡市急救中心 四川卫生康复职业学院附属医院 All Rights Reserved