儿科

我科现有医护人员55人。其中主任医师1人、副主任医师6人、主治医师9人、硕士研究生5人、副主任护师3、主管护师18人。

我科分为普通儿科病区和新生儿科病区,总编制床位70张。其中普通儿科病区设在汇东医院15楼,编置床位50张。新生儿科病区设在汇东医院16楼,编制床位20张。新生儿病区实行免陪制,可承担重危新生儿的抢救及早产儿的管理。另设有隔离新生儿室,可承担患艾滋、梅毒及其他传染性疾病新生儿的治疗。

科自建立以来一直致力于儿童各系统疾病的救治,重视人才培养及学科发展。先后送培人员赴北京、广州、重庆、南京、杭州等国内一流的儿童医院及专科特色医院进修学习。自2010年起先后送培多名医师及护士到广东省人民医院心血管研究所先心病介入基地培训,并取得“先天性心脏病介入治疗”资格,现已开展先心病介入治疗100余例,成功率达98%。我院也成为自贡市定点儿童先心病介入治疗单位。科室目前开设有小儿哮喘、小儿神经、小儿心血管、小儿肾脏免疫、小儿消化、儿童内分泌、儿童过敏性疾病以及新生儿、儿童保健、生长发育、喂养指导、营养评估、心理行为发育障碍筛查等专科,其中小儿心血管及新生儿专业为重点亚专业,目前开展儿童肺功能仪检测、儿童视频脑电图检测、儿童骨密度检测、骨龄检测、龋易感性检测、儿童智能体检等项目,已开展儿童纤维支气管镜、儿童消化内镜等技术。

科室年门诊人次近3.5万人,年出院人次达5000人次,平均治愈好转率97.0%,抢救成功率达98.8%。

儿科设备介绍

科室设备齐全,拥有新生儿有创呼吸机SLE5000及儿童呼吸机BP840 2台,无创呼吸机NIPPV 3台,CPAP呼吸机 3台、高流量吸氧仪 2台、暖箱、蓝光箱20台、新生儿监护仪25台、微量注射泵、血氧饱和度检测仪、血糖检测仪、心电图机、新生儿听力筛查仪、经皮黄疸测定仪、儿童视力筛查仪、儿童骨密度测量仪、龋易感性检测、儿童肺功能测定仪、儿童智力测评系统、儿童视频脑电图、床旁微量血气分析仪等先进设备

儿科科研教学

科室作为省级儿科住院医师规范化培训基地开展儿科医师的专业培训,接收省内多地医护人员进修学习,同时承担西南医科大学、四川卫生康复职业学院等医学院校理论教学,以及重庆医学大学西南医科大学、成都医学院、四川卫生康复职业学院等多所高校实习生的带教工作。科室重视技能培训,多次在省市技能比赛中名列前茅。目前科研方向包括儿童先天性心脏病流行病学研究、儿童反复呼吸道感染儿童危重症救治、新生儿疾病等方面,完成级科研项目2项,在医学核心期刊上发表论文20余篇。

科室荣誉及文化理念

 先后获得自贡市“巾帼文明岗”、自贡市“大美医者”、自贡市第四人民医院先进集体等荣誉称号,多名医护人员获得医院“优秀共产党员”,“先进个人”、“青年榜样”、“季度服务之星”等荣誉称号。

科室服务理念:精进医术 品质服务 和谐医患 守护未来

科室精神:团结 仁爱 务实 奉献

科室愿景:童心同德,守护未来,精进技术精彩明天!

科徽:

 

 

科室歌曲:《给我的天使来一杯mojito(奶茶)》

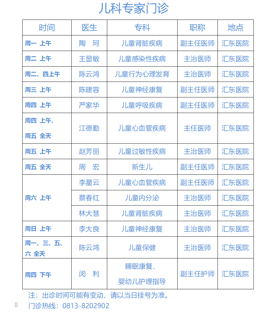
专家简介

江德勤  毕业于重庆医科大学小儿心血管专业,硕士研究生。现任儿科主任医师。研究方向为小儿心血管专业。擅长儿童先天性心脏病介入治疗、儿童彩色超声心动图,小儿心电图、先天性心脏病及后天性心脏病的诊治。

周  宏  毕业于四川大学华西临床医学院新生儿专业,硕士研究生。现任儿科主任,副主任医师。研究方向为新生儿疾病和危重新生儿救治。擅长新生儿疾病及儿科急危重症的诊治。

陈建容   毕业于重庆医科大学儿科专业。现任儿科副主任医师。擅长小儿神经疾病的诊治。

陶  珂  毕业于重庆医科大学儿科专业。现任儿科副主任医师。擅长小儿肾脏疾病的诊治。

李星云  毕业于重庆医科大学儿科专业。现任儿科副主任医师。擅长儿童先天性心脏病介入治疗、先天性心脏病及后天性心脏病的诊治。

严家华  毕业于泸州医学院。现任儿科副主任医师。擅长儿童哮喘及小儿呼吸系统疾病的诊治及儿童纤维支气管镜的操作

李大良  毕业于泸州医学院。现任儿科主治医师。擅长小儿神经系统疾病的诊治。

王显敏   毕业于川北医学院。现任儿科主治医师。擅长小儿神经系统疾病的诊治。

蔡春红  毕业于重庆医科大学,儿科学硕士。现任儿科主治医师。擅长儿童内分泌疾病的诊治。

陈云鸿   毕业于泸州医学院,现任儿科主治医师,擅长儿童保健及相关疾病的诊治。

赵芳丽   毕业于泸州医学院,四川大学华西医院儿童重症专业硕士研究生,现任儿科主治医师,擅长儿童危重症疾病的诊治。

陈  松   毕业于泸州医学院,现任儿科主治医师,擅长儿童消化系统疾病的诊治及儿童胃镜操作。

林大慧    毕业于成都医学院,现任儿科主治医师,擅长儿童肾病、过敏性紫癜、紫癜性肾炎、尿路感染等疾病诊治。

郑  娟   毕业于泸州医学院,四川大学华西医院新生儿专业硕士研究生,现任儿科主治医师,擅长新生儿疾病的诊治。

杨小超    毕业于泸州医学院,擅长儿童常见病及多发病。

谭星星    毕业于泸州医学院,擅长儿童常见病及多发病。

李  玲    毕业于攀枝花学院,擅长儿童常见病及多发病。

刘官钊    毕业于重庆医科大学,擅长儿童常见病及多发病。

杨  颖    毕业于重庆医科大学,擅长儿童常见病及多发病。

王  红    毕业于大连医科大学,擅长儿童常见病及多发病。

代晓玲    毕业于苏州大学,擅长儿童常见病及多发病。

舒小玲  副主任护师,毕业于四川大学护理专业,从事新生儿护理专业26年,擅长儿科常见和疑难重症疾病的护理。

闵  利   副主任护师,毕业于四川大学护理专业,从事新生儿护理专业10年,擅长新生儿常见疾病的护理和护理管理。

韦汉梅  副主任护师,毕业于四川大学护理专业,从事新生儿护理专业10年,擅长新生儿常见疾病的护理和PICC技术。

 



   

儿科病房电话:0813-8111931

新生儿室电话:0813-8118079

急救电话:0813-120  预约挂号电话:0813-2401126、0813-2401026 投诉电话:2300337 联系电话(传真):0813-2201981  电子邮箱:zg_120@126.com

檀木林院区:四川省自贡市自流井区檀木林街19号 汇东院区:四川省自贡市自流井区丹桂大街400号
办公时间:上午8:00-12:00,下午14:30-17:30(周一至周五,节假日除外)

蜀ICP备13006683号-1Copyright © 2002-2024 四川省自贡市第四人民医院 自贡市急救中心 四川卫生康复职业学院附属医院 All Rights Reserved